大武口区人民法院
首页 法院概况 新闻中心 人民法院在线服务
今天是:
您当前所在的位置:首页->大武口区人民法院->财政预决算信息
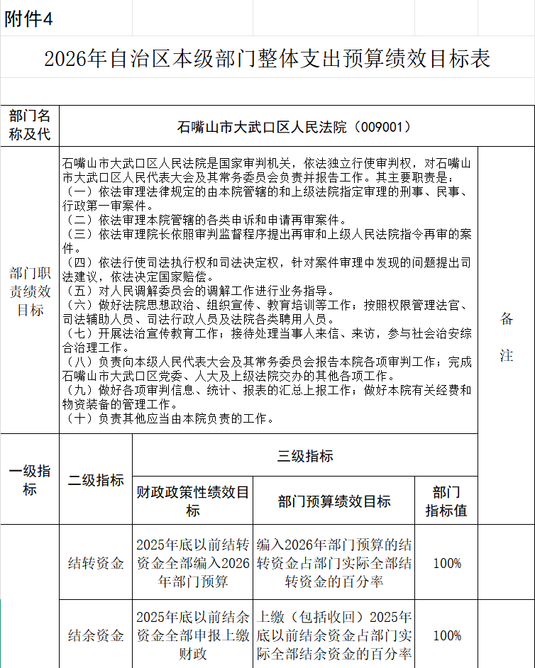
石嘴山市大武口区人民法院2026年整体支出预算绩效目标

 
 
来源: 责任编辑:
☆ 大武口区人民法院网版权及免责声明:
① 凡本网注明“大武口区人民法院网”的作品,版权均属于大武口区人民法院网,未经本网书面授权不得转载、摘编和使用。已经本网书面授权使用本网作品的,应在授权范围内使用,并注明“来源:大武口区人民法院网”。违反上述声明者,本网将追究其相关法律责任。
② 凡本网注明“来源:XXX(非大武口区人民法院网)”的作品,均转载自其他媒体,转载目的在于传递更多信息。不代表本网赞同其观点和对其真实性负责。
③ 如因作品内容、版权或其它问题需要同大武口区人民法院网联系的,请于文章发布后的30日内进行。